头条 headlines
您现在的位置:首页 > 头条 > “最牛”消费券!深圳此地狂发2个亿,购车就发最高1万块!

头条

@全体毕业生,这4万份打包胶带为你送上毕业祝福! @全体毕业生,这4万份打包胶带为你送上毕业祝福!

蔓蔓日茂,蝉鸣渐起,夏日正当时。 拨穗礼成,当毕业典礼徐徐落幕,也宣告着大学四年的故事将要落下帷幕...

证券

美国垃圾债券创20年最大涨幅 2020 美国垃圾债券创20年最大涨幅 2020

4月10日讯,美国垃圾债券创20年最大涨幅,此前美联储宣布购买此类债券。

银行

五年发展规划开局良好,江苏银行2019年净利润稳步增长 五年发展规划开局良好,江苏银行2019年净利润稳步增长

2019年是江苏银行新一轮五年发展战略规划起步实施之年,江苏银行坚决贯彻落实中央大政方针和江苏省委、...

“最牛”消费券!深圳此地狂发2个亿,购车就发最高1万块!

发布时间:2020/04/13 头条 浏览:325

中国基金报记者 王建蔷

政府提供汽车消费券,买车就能当钱花。

在提振消费方面,汽车消费成为深圳各区单独强调的一个重点。日前,深圳市宝安区发放2亿元消费券,其中汽车购买最高补贴1万元,力度空前。

除发放汽车消费券外,多地为扩大汽车消费使出“十八般武艺”。目前发布的刺激政策分为三类:直接补钱、松绑限购、扶持车企。面对多项刺激政策,网友纷纷发问:车价还会再降吗?还会有刺激政策吗?现在应该出手吗?

深圳宝安发放2亿消费券

4月9日,深圳市宝安区重磅发布了《宝安区关于促进消费的若干措施》,宣布将向市民发放各类消费代金券,宣布将通过“宝i企”小程序,向市民发放各类消费代金券,总金额高达2亿元,堪称宝安消费扶持力度“史上之最”。

4月12日启动市民和商户报名,4月15日开始摇号抽取代金券。 

具体来看,消费券涉及的内容涵盖美食、购物、文化旅游、健康消费、购车等多个方面,包含“宝安美食行动、全民热购行动、文化旅游消费行动、健康生活行动、宝车乐购行动、宝安产品展销、宝安购物节、消费扶贫行动”8大项。

购车补贴以事后补贴形式发放。市民购车后凭购车发票,通过参加活动的销售门店统一向宝安区商务局申请补贴,一人只限一台车辆补贴。

每位市民用户仅能使用一个微信号报名本活动,同一微信号、同一手机号码、同一身份证号码均视为同一用户。市民一次报名,活动期间可参与每次摇号,抽中消费券后将收到“微信”的通知信息,消费券自动进入微信“卡包”。

买车最高补贴1万元

汽车消费是促消费行动的一大重点,宝安区计划安排6000万元,鼓励消费者在宝安区购买汽车,最高补贴1万元,同时对在宝安区组织车展的单位进行补贴。

具体来看,购买“国六”标准新城,裸车价20万元以下的给予每辆5000元的消费补贴,裸车价20万元以上(含20万元)的给予每辆车1万元的消费补贴,市民凭购车发票通过销售门店统一向宝安区商务局申领补贴。

同时,鼓励车展单位在宝安区组织汽车展销活动,对其活动组织费用给予50%、不超过10万元的补贴。

就此次发放的汽车消费券金额而言,宝安区的补贴力度空前。

多地发放购车消费券

事实上,宝安区并非首个用汽车消费券刺激汽车消费的地方。此前,全国许多城市就发放了汽车消费券,买车就能当钱花。

首先,在提振消费方面,汽车消费成为深圳各区单独强调的一个重点。深圳福田区、罗湖区、龙华区、光明区均陆续发放了消费券,其中福田区发放的汽车消费券面值3000元。对于购车的用户,龙华区对符合相关条件的给予每人每辆2000元的消费补助。

龙华区区长则在近期一场发布会上专门喊话:“欢迎大家到龙华买汽车,我们会有2000到3000元的补贴,以后还会再增加。”

此外,在光明区纳统的汽车销售企业购买中小客车的消费者(含个人、单位),可享受电子消费券礼包补贴。电子消费券补贴金额为汽车销售单价的1%(实际补贴金额四舍五入保留至百位数),最高上限3000元。购车送电子消费券礼包活动采取1000万元资金总量控制,先到先得,领完即止。

罗湖区的5000万促消费资金中,专门拿出了1000万用于促进汽车消费,每购买一台小汽车,送出购物卡1000元,粗略计算将有万名购车者受惠。

3月27日,嘉兴制定消费券发放方案,消费券共投放总金额2亿元。

其中,促进汽车购买,共向市场投放4000万消费券。消费券在所有参加活动的汽车4S店通用,且在商家自主折扣基础上使用。据了解,此次活动时间为3月底到5月底。

“真金白银”发补贴促汽车销费

除直接投放汽车消费券外,各地还根据不同情况每辆车给予了1000-6000元不等的购车补贴,购买新能源车最高补贴达到了1万元。

具体来看,山西、四川、广州、深圳、珠海、佛山、宁波、长沙、南昌等地对购买新车的消费者给予补贴。浙江、上海、南京、长春、广州、佛山等地对报废或者出售旧车并购买新车的,给予补贴。而湘潭、长沙、宁波、长春则对当地的汽车制造企业给予了大力的扶持,甚至指定品牌和车型进行刺激。

广东省是最早一批发布购车补贴政策的省份之一,其中省会广州就出台了不少相关政策。

广州明确,2020年3月至12月底,按照鼓励技术先进、安全可靠原则,在使用环节对个人消费者购买新能源汽车给予每车1万元综合性补贴,对置换或者购买“国六”标准新车的给予3000元补助。

四川指出,从2020年4月10日至2020年8月10日,全国范围内的农村居民购买参与活动企业生产的3.5吨及以下货车或者1.6升及以下排量乘用车(含新能源汽车),汽车生产企业在近一年内全国范围内最优惠价格基础上再给予农村消费者1000元/辆及以上的汽车下乡价格优惠。

在9月30日之前,消费者购买宁波本地生产、销售的乘用车并在本地上牌的,给予每辆车一次性让利5000元,每家企业限让利销售6000辆,其中包括吉利汽车和上汽大众的部分车型,比如途岳、途昂、博越、领克01等多款热门车型。

长沙、株州、湘潭居民购买吉利汽车湘潭九华基地生产的吉利全新远景、吉利缤越,可获得3000元/辆补贴,限额前3500名个人消费者。

长春作为一汽集团的所在地,同样也出台了多项补助政策,比如购买长春市生产并在省内销售落籍的汽车,每辆给予购车价格3%的一次性补助,最高不超过4000元;吉林省号牌车主凭2020年3月20日至6月30日旧车售卖发票或汽车报废注销证明,购买长春市生产并在省内销售落籍的新车给予一次性补助,最高不超过5000元,这两项政策的截止日期都在6月30日,适用于想在上半年买车的消费者。

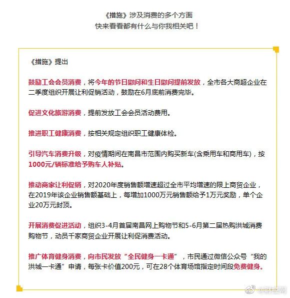
疫情期间,只要在南昌市范围内购买新车(含乘用车和商用车),就将按1000元/辆标准给予购车人补贴,虽然数额不大,但基金君在微博上看到一些消费者已经拿到了补贴,说明政策已落到实处。

作为第一个发布促进汽车行业政策的城市,佛山宣布自3月1日起,对消费者购买“国六”标准排量汽车给予2000-5000元的资金补助,有效期1年。

此外,佛山号牌车主凭借旧车售卖发票或汽车报废注销证明购买新车,每辆车的补助金额为3000元;对同一消费者一次性购买的大、中、重型客运、载货汽车(车辆单价不少于50万元)达到5台及以上,每辆车补助可达5000元;如消费者购买新车,补助金额为2000元。上述三类情况不可重复享受补助。

限购城市对购车指标进行“松绑”

对于不限购地区的消费者而言,真金白银无疑更具吸引力,但对于处于限购地区的消费者来说,钱不是问题,指标才更珍贵。

所以为了响应限购城市对购车指标进行“松绑”的政策,杭州新增了20000个小客车指标,不过这些指标将按3:1的比例通过个人阶梯摇号和县(市)个人指标摇号的方式进行配置,即个人阶梯摇号15000个、县(市)个人指标摇号5000个。

广州、深圳均明确表示,从2019年6月1日起至2020年12月31日止,分别增加10万和8万个中小客车指标。

2月21日,广东省人民政府印发的《进一步稳定和促进就业若干政策措施》提出,鼓励广州、深圳进一步放宽汽车摇号和竞拍指标,这被视作一个重要信号。

随后的2月28日,深圳印发的文件提到,要稳定汽车等大宗消费,加快新增汽车指标放号,优先保障家庭首购需求。

一季度汽车销量降42.4%

各地大力刺激汽车消费背后,今年以来的汽车消费市场比较“惨淡”。

4月10日,中汽协公布3月份销量数据。3月,中国市场汽车产销分别完成142.2万辆和143万辆,环比增长399.2%和 361.4%,同比分别下降44.5%和43.3%,降幅较2月分别收窄35.3和35.8个百分点。

1-3月,汽车产销分别完成347.4万辆和367.2万辆,产销量同比分别下降45.2%和42.4%。

乘用车领域,3月乘用车销量104.3万辆,下降48.4%;1-3月销量287.7万辆,下降45.4%。其中中国品牌乘用车3月销量43.3万辆,下降48.2%;1-3月销量115.5万辆,下降47.3%,跌幅较整体乘用车市场更大。

针对销量下滑原因以及市场前景,中汽协表示,“由于疫情并没有完全结束,因此仍有部分市场需求被抑制,但3月的企业销售情况已明显好于2月。随着国家有关政策的逐步落实,以及各地政府接连出台促进汽车消费政策,汽车市场将加快恢复。”

比亚迪海马等多家自主销量腰斩

在中汽协公布整体销量之前,部分车企已经官方发布了3月份销量。

其中主要包括本田、丰田、日产、马自达几家日系车企,通用旗下别克、雪佛兰两大美系品牌,韩系车企现代汽车以及德系品牌一汽-大众。

豪华品牌中,宝马、奔驰、沃尔沃、凯迪拉克、雷克萨斯公布了最新的销量数据。自主品牌中,吉利、长城、长安、红旗、奔腾、江铃、海马、比亚迪、上汽通用五菱已经公布了3月销量数据。

整体来看,第一季度各品牌销量下滑幅度为30%-55%。日系车销量跌幅小于美系、韩系汽车企业,一汽-大众销量下滑30%左右,跌幅小于多数合资品牌,豪华品牌的市场表现也要好于主流合资品牌。

吉利、长城、比亚迪多个自主品牌的跌幅则超过40%,市场表现不及合资品牌,这与中汽协公布的数据相符。

车企扎堆降薪自救

降幅最高达70%

面对销售寒冬,一些车企通过降薪来应对危机,从央企到地方国企再到私企和新造车公司都开始了降薪自救。

在薪资调整方面做的最坚决的当属上汽集团,旗下多个子公司如上汽大通、上汽汇亚、上汽通用泛亚、上汽乘用车集团,甚至上汽大众、上汽通用都做出了降薪的决定。

今年3月5日,网上流传一份上汽大通的降薪通知,文件显示从3月份起,将对绩效工资分按级别进行下调,最高下调幅度达到83%。此外,还将取消年休假补贴、技术中心服装费以及书报券等福利。

网传上汽大通降薪方案 

北汽集团也被传出了要进行薪资调整的消息,据一份文件显示,北汽集团销售部门的员工都将根据任务完成量来兑现工资,未完成3月份整体批发任务的员工,将扣除月度整体工资的20%至70%不等。

国内车企降薪情况一览表 图片来源:车东西

民营企业也开始调整薪资。

近期,比亚迪被员工传出取消了2月份的绩效和加班费,江铃控股宣布执行副总裁以上收入下调比例40%,副总裁及其以下职位收入下调30%。

新造车公司的处境也非常不好,3月5日,威马汽车宣布将取消员工的年终奖,13薪将延后发放。爱驰汽车则在发工资的时候,没有经过通知就减少了员工的工资,同时年终奖也还未发放。

姓 名:
邮箱
留 言: