头条 headlines
您现在的位置:首页 > 头条 > 疫情期间惹众怒!多地餐饮协会怒怼美团!刚刚盈利就要亏损?

头条

@全体毕业生,这4万份打包胶带为你送上毕业祝福! @全体毕业生,这4万份打包胶带为你送上毕业祝福!

蔓蔓日茂,蝉鸣渐起,夏日正当时。 拨穗礼成,当毕业典礼徐徐落幕,也宣告着大学四年的故事将要落下帷幕...

证券

美国垃圾债券创20年最大涨幅 2020 美国垃圾债券创20年最大涨幅 2020

4月10日讯,美国垃圾债券创20年最大涨幅,此前美联储宣布购买此类债券。

银行

五年发展规划开局良好,江苏银行2019年净利润稳步增长 五年发展规划开局良好,江苏银行2019年净利润稳步增长

2019年是江苏银行新一轮五年发展战略规划起步实施之年,江苏银行坚决贯彻落实中央大政方针和江苏省委、...

疫情期间惹众怒!多地餐饮协会怒怼美团!刚刚盈利就要亏损?

发布时间:2020/04/12 头条 浏览:338

疫情期间,本该万众一心众志成城,却有人在此时惹下众怒。

4月10日下午,广东省餐饮服务行业协会官微发布《广东餐饮行业致美团外卖联名交涉函》,直指美团在疫情期间的垄断之举给当地餐饮企业造成的伤害,并提出立即取消独家合作限制等其他垄断条款、减免整个疫情期间广东省内所有餐饮商户外卖服务佣金5%或以上等诉求。

事实上,此前已有四川、重庆、山东、云南等多地餐饮协会公开“喊话”美团,要求考虑餐饮企业困难、减免佣金。另外,也有地方协会向市场监督管理局举报美团提高佣金、垄断经营。在“软硬兼施”之下,美团将如何自处?

广东餐饮协会血泪控诉美团

疫情当前,大消费行业普遍受到冲击,餐饮业尤甚。在广大食客“蠢蠢欲动”之际,餐饮行业又爆发出新的矛盾。

日前,“广东餐饮行业协会控诉美团”的话题冲上微博热搜,一时间引起广泛讨论。

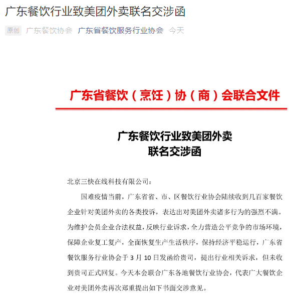
4月10日下午,广东省餐饮服务行业协会官微发布《广东餐饮行业致美团外卖联名交涉函》,对美团公司主体北京三块在线科技有限公司提出交涉。

《交涉函》指出,广东省省、市、区餐饮行业协会陆续收到几百家餐饮企业针对美团外卖的各类投诉,表达出对美团外卖诸多行为的强烈不满。此前,广东省餐饮服务行业协会曾于3月10日发函,但未收到正式回复。

基于此,广东省餐饮服务行业协会联合广东各地餐饮行业协会,代表广大餐饮企业对美团外卖提出三大交涉意见:

一、美团外卖向餐饮企业收取的高额外卖佣金,已超过餐饮企业承受极限 

广东餐饮协会提出,美团外卖在广东餐饮外卖的市场份额高达60-90%,已达到《反垄断法》规定的市场支配地位。同时,美团涉嫌实施垄断定价,各类收费层出不穷,设定了诸多不公平的交易规则,持续大幅提升扣点比例,新开餐饮商户的佣金最高达26%,已大大超过了广大餐饮商家忍受的临界点。

二、疫情期间,美团外卖依旧坚持采取排除公平竞争的独家条款,极大挑战了法律的威严和餐企的感情底线 

广东餐饮协会称,为响应疫情防控需要,广东餐饮业第一时间积极配合关闭堂食,外卖成了餐饮业唯一的营收来源。多一家外卖平台帮助餐饮企业推广外卖,餐饮企业将会多一条活路。但美团却依旧强势要求餐饮商家做“独家经营”,否则就强制注销、下架门店。

美团的行为既涉嫌违反《反不正当竞争法》、《反垄断法》、《电子商务法》关于禁止排除竞争的相关规定、以及4月5日国家市场监管总局发布的《关于支持疫情防控和复工复产反垄断执法的公告》要求,也有违美团的公众形象、极大地伤害了广大餐饮企业的感情。

三、为帮助餐饮行业脱困,呼吁美团给予广东餐饮业实质性帮扶 

1.立即取消独家合作限制等其他垄断条款,以便餐企承接来自更多平台的外卖订单、促进餐企开源脱困;

2.直接减免整个疫情期间广东省内所有餐饮商户外卖服务佣金5%或以上,并重点扶持广东百强餐饮企业、钻石酒家企业、米其林餐厅及广东省省、市、区餐饮协会会员企业。

“水能载舟亦能覆舟,美团从创立到发展到上市再到如今雄霸天下,离不开广大餐饮企业的支持和爱护。”广东餐饮协会指出,疫情期间及以后,众多餐饮企业挣扎在存亡线上。若美团继续坚持原有做法,则无异于杀鸡取卵,将逼迫广大餐企不得不采取包括法律行动、扶持新平台等措施对美团外卖进行反击甚至抛弃。

广东餐饮协会要求,美团应于4月17日前对以上交涉意见给出明确回应。如美团仍拒不回应和调整策略,其将联合全省各地餐饮企业、全国各地餐饮协会采取进一步维权行动。从落款盖章来看,此次广东餐饮协会已联络省内三十余个餐饮协会、商会,可算是“人多力量大”。

多地餐饮协会掀起反击战

在这个显得有些漫长的春天,餐饮企业到底有多难?

上月,中国连锁经营协会发布《新冠肺炎疫情对中国连锁餐饮行业的影响调研报告》。《报告》显示,连锁餐饮业作为疫情下受损最严重的行业之一,2020年1-2月企业的营业额大幅下滑。从3月1日算起,5%样本企业表示账上已经没有现金支撑企业运营;另有79%样本企业表示,依靠自有现金无法支撑过3个月。

基于此,餐饮商家们也积极展开自救措施。《报告》显示,91.6%样本企业在疫情期间发力外卖,73.2%样本企业尝试拓展团餐外卖业务。在疫情突如其来之际,外卖平台也成了商家们最后的“救命稻草”。

平心而论,在疫情期间美团也并非无动于衷。自疫情发生以来,美团推在疫情初期启动了“七项商户帮扶措施”,针对武汉地区商户推出免除佣金、延长年费、提供特殊保障金等手段。

2月17日,美团宣布佣金减免措施由武汉地区升级到全国范围。自2020年2月1日起,美团到店对全国所有到店餐饮合作商户、本地生活服务类商户(免除1个月佣金,2020年2月1日-2月29日产生的佣金将统一返还。同时,到店餐饮合作商户、本地生活服务类商户未发布的同城活动可免费延长一个月有效发布期。

以美食圣地广州为例,美团在当地推出多项帮扶措施,包括在广州地区专项扶持新老餐饮商家尽快恢复线上服务和运营;帮助传统餐饮商家实现数字化经营,打造“下一代门店”;推动“无接触安心送”计划,成立安心送商家联盟;对位于重点地区如珠江新城等餐饮商家给予专区流量扶持,吸引返岗人员点餐等。

不过,美团相关帮扶措施被指“内容不能落到实处”。广东餐饮协会此次直指“实质性帮扶”措施应包含取消垄断条款、减免佣金5%以上,可算是一针见血。

而在广东加入“战局”之前,全国已有多个省份、地区的餐饮协会以发布公开信、联名公告等方式,对美团等电商外卖平台“喊话”,要求其承担社会责任、减少佣金。

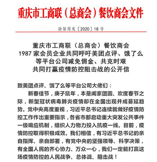
2月18日,重庆市工商联餐饮商会1987家企业联合发布公开信,呼吁美团点评、饿了么等平台公司减免佣金、共克时艰。

重庆工商联餐饮协会相关负责人向媒体介绍,目前美团点评外卖抽佣规则:对大型连锁餐饮执行18%抽佣;对小型餐饮执行23%左右。饿了么外卖抽佣规则是对大型餐饮连锁执行15%抽佣;对小型餐饮18%-20%抽佣;新签用户16%-17%抽佣。

2月20日,河北省饭烹协发布《致电商平台的公开信》,呼吁美团、饿了么等降低外卖佣金费率,“希望平台能够充分体谅餐饮企业之难,餐饮经营者之痛,与餐饮企业共同承担社会责任,保障城市餐饮供给”。

2月21日,南充市火锅协会网上致信当地市长信箱,举报美团疫情期间涉嫌涨佣金、垄断经营及不正当竞争的行为。

2月22日,云南省餐饮与美食行业协会发布公开信,代表省内22万余家餐饮企业,呼吁美团等外卖平台“尽快出台包括降低外卖佣金费率在内的各项餐饮扶持措施,共同承担社会责任”。

2月24日,山东省多个餐饮协会代表山东全体餐饮成员,联名发布关于强烈呼吁外卖平台全面降费的公开信。“目前,美团外卖对大型连锁餐饮和中小型餐饮分别收取18%、23%的佣金,饿了么外卖对大型连锁餐饮和新签商家分别收取15%、15%-20%不等的佣金。同时,美团外卖还规定,商家一旦同时入驻饿了么外卖平台,则佣金费率上浮3%-7%,排他性规则让广大餐饮企业难以承受。”

各地餐饮协会的反击,自然是由于各地商家的苦不堪言及大量投诉。例如,有商家反馈,美团通过屏蔽等手段,要挟商家下线饿了么平台。

美团交出上市最好业绩答卷

在群情激奋之下,美团的生意到底做的怎么样?

3月30日,美团点评公布2019年第四季度及全年业绩,全年收入达975亿元,同比增长49.5%;19年经调整EBITDA73亿元,经调整利润47亿元,经营现金流56亿元,均首次实现年度转正,高于市场预期。这也被市场认为,美团的“苦生意”终于开始赚钱了。

在外卖业务方面,美团2019年毛利率显著提升。全年交易金额达到3927亿元,同比增长38.9%,订单量87.22亿笔,同比增长36.4%,日均订单量2423万笔。全年变现率14%,变现率逐年稳步提高,外卖毛利率则由2018年的13.8%提升至18.7%。

值得一提的是,2019年美团的佣金收入达到184亿元,较2018年同期的132亿元增长39.6%。美团表示,这主要归功于交易金额大幅增加,尤其是在餐饮外卖业务上。

不过,对于2020年一季度的忧心,美团也在业绩报告中有所体现。美团表示,本地生活服务是电子商务平台的核心,在众多方面因疫情受到影响。尤其是,疫情对餐饮、本地生活服务、酒店等商家的日常营运造成了严重影响,从而对2020年第一季度的业务产生下行压力。餐饮外卖以及到店、酒店及旅游等业务在需求端以及供应端方面均面临重大挑战。

由于疫情的影响,美团估计2020年第一季度收入将会录得同比负值增长及经营亏损。由于不断变化的情况存在高度不确定性,在此阶段无法完全确定对2020年全年的预期影响;然而,如果随着疫情的持续使得用户需求及商家运营需要更长的时间才能恢复到正常水平,美团未来几个季度的经营业绩亦会受到不利影响。

此外,美团还在业绩报告中列举其疫情期间种种善举,包括推出无接触配送、推出帮扶政策、促进消费等。美团表示,从长远来看,众多行业将重新加速并朝着更好的方向发展。疫情亦使社会更加意识到服务行业在需求及供应端数字化的紧迫性及重要性。作为领先的电子商务服务平台,美团将成为这一长期趋势的重要推动者、领导者及长期受益者。

对于疫情对美团的影响,中信建投发布研报指出,外卖虽也受到疫情的严重影响,但是整体受影响的程度低于到店餐饮。在到店餐饮严重下降的情况下,很多餐饮商户短期内尝试向外卖投入更多的资源。短期来看,外卖成为餐饮用户度过此次疫情危机的重要抓手。长期来看,疫情在一定程度上加速了餐饮行业线上化的进程,线上线下相结合将成为我国未来餐饮行业的主要发展趋势。

随着国内疫情情况的不断好转,各地复工复产正在进行时,餐饮行业也在艰难地力争“回血”。正如上述某餐饮协会呼吁,“皮之不存,毛将焉附”。面对各地商家的呼吁,美团将作何反应?

姓 名:
邮箱
留 言: