头条 headlines
您现在的位置:首页 > 头条 > 抛售逾4000万股神州租车偿债,神州优车这样回复问询

头条

@全体毕业生,这4万份打包胶带为你送上毕业祝福! @全体毕业生,这4万份打包胶带为你送上毕业祝福!

蔓蔓日茂,蝉鸣渐起,夏日正当时。 拨穗礼成,当毕业典礼徐徐落幕,也宣告着大学四年的故事将要落下帷幕...

证券

美国垃圾债券创20年最大涨幅 2020 美国垃圾债券创20年最大涨幅 2020

4月10日讯,美国垃圾债券创20年最大涨幅,此前美联储宣布购买此类债券。

银行

五年发展规划开局良好,江苏银行2019年净利润稳步增长 五年发展规划开局良好,江苏银行2019年净利润稳步增长

2019年是江苏银行新一轮五年发展战略规划起步实施之年,江苏银行坚决贯彻落实中央大政方针和江苏省委、...

抛售逾4000万股神州租车偿债,神州优车这样回复问询

发布时间:2020/04/11 头条 浏览:365

瑞幸咖啡事件仍在继续冲击着两家神州系公司。

神州优车于4月10日晚间回复股转公司的问询,曝光了巨资收购北京宝沃事项的细节,坚称收购不存在利益输送;公司表示瑞幸咖啡事件对公司及控股子公司经营活动无直接影响,各项业务正常开展中,尚未收到实控人陆正耀涉诉的通知。

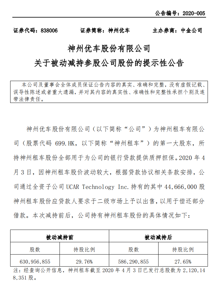
不过,神州优车于4月9日披露,其所持神州租车股份全部用于为公司的银行贷款提供质押担保,由于近日神州租车股价波动较大,已出售神州租车4467万股股份用于偿债。神州租车在4月3日瑞幸咖啡事件暴雷当日股价腰斩,但4月7日称未持有瑞幸任何股份且陆正耀并无参与其日常管理之后,股价暴涨34.18%;但随后两个交易日股价继续下行,累计跌超20%。

日前还分别传出吉利、携程正在洽谈收购神州租车,但先后遭到吉利、携程否认。神州优车表示,若公司所持神州租车股票继续被动减持,公司为神州租车第一大股东的地位可能因此发生变化。

披露收购北京宝沃细节

瑞幸咖啡事件使神州系公司深陷“连锁反应”之中。在一天市值蒸发75亿元之后,新三板头部公司神州优车还遭到股转公司问询,原因是瑞幸咖啡财务造假涉及到神州优车收购宝沃汽车等相关事宜,其中收购北京宝沃是否存在利益输送最受关注。

4月10日晚间,神州优车回复股转公司的问询,曝光了巨资收购北京宝沃事项的细节。对于收购北京宝沃的价格与长盛兴业前次收购相同资产的价格存在差异,公司称与长盛兴业基于两次中介机构的评估结果,就交易价格进行了充分协商,考虑到长盛兴业为收购上述股权需承担一定的资金成本及交易费用,公司最终同意向长盛兴业收购宝沃汽车67%股权的交易对价为41.0911亿元,后一 次定价与前次定价相比增值1.37亿元,增幅为3.44%。 

有消息称,长盛兴业法定代表人王百因是陆正耀的同学,两人关系密切,并猜测这宗交易背后真正操盘的还是神州优车。对此,公司表示,公司及控股股东、实际控制人、董事、监事和高管与长盛兴业及其控股股东、实际控制人、董事、监事和高管不存在关联关系。 

 

神州优车否认与长盛兴业就北京宝沃股权转让事宜是否存在一揽子计划。其表示,在作出收购决策前,公司与北京宝沃的合作方案经历了多次规划调整,公司内部也存在不同意见,包括:

方案一:公司短期内暂不收购北京宝沃股权,仅维持业务层面合作,继续开展汽车新零售合作,且有望获得全体董事支持,但公司对北京宝沃的整合程度及影响力有限,整体业务依然 无法以较快速度打开新局面;

方案二:公司先向长盛兴业收购北京宝沃部分股权、公司可以获得宝沃汽车的优质上游生产研发资源,此方 案预计在董事会层面遇到阻力较小,但北京宝沃将处于三方股东股比 相当、缺失控制力的状况,不利于其长期发展;

方案三:由公司向长盛兴业完整受让北京宝沃控股权,通过两个主体的全面整合,推动神州宝沃汽车新零售战略的深度实施,构建垂直一体化的商业模式,但这一方案在董事会层面受到的质疑较大。 

经过较长时间的尽调工作和对北京宝沃经营情况的跟踪评估,公司认为,北京宝沃与公司现有业务存在较高的互补性,且自身资源条件符合公司战略需求,如能完成上述整合与业务模式落地,将极大地有利于公司整体战略的进一步实施。因此公司在与董事会保持积极沟通的情况下,最终于2019年3月中旬明确收购意向,签署转让协议,并于2019年7月底完成交割。 

 

公司表示,“与长盛兴业就北京宝沃股权转让事宜在定价方面基于公平交易原则,定价公允,并未损害任何一方的利益,不存在利益输送的情形。”

此外,股转公司提出,在审议提供担保及购买北京宝沃资产的董事会决议中,均有2名董事表决反对,要求公司说明两次董事会中上述2名董事反对的理由。神州优车回复,投反对票的2名董事为公司两家国有控股企业股东派驻的外部董事,由于两家股东内部对担保事项及收购事项未能达成统一意见,故出于谨慎性考虑,上述两位董事投出了反对票。

瑞幸事件对经营无直接影响

关于瑞幸咖啡事件对公司产生的影响,神州优车表示,公司与瑞幸咖啡为独立经营的两家公司。业务层面上,该事件对公司及控股子公司经营活动无直接影响,各项业务正常开展中。 

瑞幸咖啡股东及创始人陆正耀,亦为神州租车董事会主席兼非执董,同时是神州优车的实际控制人,持有神州优车已发行股份总数约39.94%。

神州优车承认,资金层面,由于近日神州租车股价波动较大,公司相关股票质押借款可能面临被要求提前还款或处置质押物的风险。“事件发生以来,公司积极与合作金融机构进行沟通,尽量消除负面影响,维护正常资金合作,总体上对公司的现金流影响不大。”

瑞幸咖啡事件,使神州租车的股价坐了一次“过山车”。神州租车在4月3日瑞幸咖啡事件暴雷当日股价即被腰斩。4月7日,神州租车公告称未持有瑞幸任何股份,而陆正耀已于2016年4月辞任本公司首席执行官职位并改任非执行董事,此后并无参与本集团的日常管理;瑞幸咖啡的首席运营官刘剑先生已于2015年起不再于公司担任部门总监一职,随后其股价暴涨34.18%。不过,4月8日,传出神州优车出售神州租车约超过4000万股还贷,神州租车再度大跌17.11%,随着瑞幸咖啡事件影响发酵,4月9日再跌7.80%,最近两个交易日累计跌超20%。

(神州租车日K线图)

神州优车在4月9日公告称,其所持神州租车股份全部用于为公司的银行贷款提供质押担保,因神州租车股价波动较大,根据贷款协议相关条款安排,应贷款人要求,公司通过全资子公司 UCAR Technology Inc.将持有的4467万股神州租车股份(占总股本约2.11%)于二级市场上予以出售,以用于偿还部分借款。本次减持后,神州优车持有神州租车股份约27.65%。

有分析称,神州优车财务状况堪忧:截止2019年6月30日,神州优车账上的货币资金仅剩7.6亿元,而短期借款高达20.6亿元。加上其为北京宝沃提供的高额担保费,还有北汽福田2020年内应偿还的14.8亿元,神州优车抛售神州租车2.1%股权偿债可能只是个开始。神州租车则在公告中表示,已获告知,神州优车正就其在公司余下股权与多方持续讨论。

神州优车则表示,鉴于神州租车当前存在股价波动风险,公司正积极与贷款人协商解决方案,后续公司将根据相关事项进展及时履行信息披露义务,“若公司所持神州租车股票继续被动减持,公司为神州租车第一大股东的地位可能因此发生变化。”

近日有关神州租车的传闻颇多,包括陆正耀或将辞去神州租车董事长一职,以避免神州系被瑞幸事件波及,但神州租车的投资者关系总监Emily Pau对此不予置评。

股转公司则在问询函中追问,瑞幸咖啡的相关行为是否可能导致公司实际控制人存在涉诉及股权冻结风险,是否存在导致公司实际控制人变更的风险。

神州优车回复称,没有收到陆正耀关于其存在涉诉情况的通知。经公司自查,陆正耀及其一致行动人合计持有公司股票 10.73亿股,占公司全部发行股份的39.94%,合计质押公司股票共 1.50亿股,占公司全部发行股份的5.59%。截至本回复签署日,上述股份不存在被冻结的情况,以上股票质押情形不会导致公司实际控制人发生变更。

为了避免股价异常波动,神州优车股票自2020年4月7日起停牌,复牌时间不晚于2020年5月6日。

姓 名:
邮箱
留 言: