头条 headlines
您现在的位置:首页 > 头条 > 这家世界500强出”奇招”:鼓励停薪留职去创业,尤其45周岁以上!

头条

@全体毕业生,这4万份打包胶带为你送上毕业祝福! @全体毕业生,这4万份打包胶带为你送上毕业祝福!

蔓蔓日茂,蝉鸣渐起,夏日正当时。 拨穗礼成,当毕业典礼徐徐落幕,也宣告着大学四年的故事将要落下帷幕...

证券

美国垃圾债券创20年最大涨幅 2020 美国垃圾债券创20年最大涨幅 2020

4月10日讯,美国垃圾债券创20年最大涨幅,此前美联储宣布购买此类债券。

银行

五年发展规划开局良好,江苏银行2019年净利润稳步增长 五年发展规划开局良好,江苏银行2019年净利润稳步增长

2019年是江苏银行新一轮五年发展战略规划起步实施之年,江苏银行坚决贯彻落实中央大政方针和江苏省委、...

这家世界500强出”奇招”:鼓励停薪留职去创业,尤其45周岁以上!

发布时间:2020/04/22 头条 浏览:377

疫情给保险业的压力显现,一些险企已在出招“节流”,其中就包括控制员工成本支出。

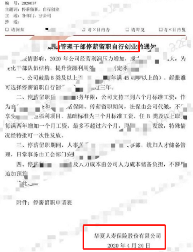
4月20日华夏保险下发《关于鼓励管理干部停薪留职自行创业的通知》,称受疫情影响,2020年公司经营利润压力增加,成本管控难度加大,公司鼓励B类及以上干部(尤其是年满45周岁以上的),经批准可选择停薪留职自行创业,期限不超过三年。

华夏保险向券商中国记者回应时提到,疫情下有人提出公司给予停薪留职政策出去创业,公司经研究给予支持;也有大量干部面临高薪高职挖角,有人“朝秦暮楚”客观存在,最终损失的还在公司,不如站在员工角度上支持他们成长进步,如果事业不顺可以倦鸟归巢;另外,还有支持各单位自主经营、化解压力的考虑。

华夏保险是2019年新晋的《财富》世界500强企业,近年来在员工福利、减员等方面动作频频受到业内关注。

对于华夏保险的回应,有业内人士直言存在槽点,“真会给自己找补”。券商中国记者也采访了解到,业内人士从这次事件中解读中不同信息,有人认为是市场化行为,也有人认为是与应承担社会责任背道而驰的。还有人表示,华夏保险一直有打擦边球的骚操作,黑马路子很野。

鼓励B类及以上干部停薪留职去创业,或涉及2000人

4月20日华夏保险下发《关于鼓励管理干部停薪留职自行创业的通知》,称受疫情影响,2020年公司经营利润压力增加,成本管控难度加大,为优化干部队伍结构,提升资源利用效率,特制定本方案。

1、公司鼓励B类及以上干部(尤其是年满45周岁以上的),经批准可选择停薪留职自行创业,期限不超过三年。

2、停薪留职后,根据职务年限,公司支持三到六个月标准工资,作为自行创业基金和期间生活保障。停薪留职期间,社保由公司代缴,不再享受公司其他福利项目。基础标准为三个月标准工资,任B类及以上职务每满两年增加一个月工资,最多不超过六个月,原则上逐月发放,特殊情况经特批可一次性发放。

3、停薪留职期间,人事关系转至组织人事部,统归人才储备管理,日常事务由工会部门安排和服务。

4、停薪留职人员所涉及人力成本由公司人力成本储备负担,不额外追加预算。

这份通知主送对象是“各部门、分公司”,意味着总部各部门和分公司的B类及以上干部,都在这次方案覆盖人员范围内。

华夏保险人士对记者称,B类及以上干部,指的是内勤处经理干部及以上。不过未明确有多少这类干部。

据券商中国记者了解,华夏保险2018年底的人员大致为:规模人力约50万,前后线人员配比49:1。由此推算,其2018年底的内勤人员约1.02万人。

有保险公司人力资源负责人向记者表示,中小保险公司的处长级及以上占比一般在20%左右,大公司一般则要更低一点,处经理干部及以上范围要比这更大一些。以此推算,此次华夏保险的B类干部或有2000人。

华夏回应:有同仁提出创业,有干部面临高薪挖角“朝秦暮楚”

对于下发此通知的考虑,华夏保险向券商中国记者回应时提到,疫情下有人提出公司给予停薪留职政策出去创业,公司经研究给予支持;也有大量干部面临高薪高职挖角,有人“朝秦暮楚”客观存在,最终损失的还在公司,不如站在员工角度上支持他们成长进步,如果事业不顺可以倦鸟归巢;另外,还有支持各单位自主经营、化解压力的考虑。

其回应具体内容如下:

一是尊重部分同仁自主创业的决定。疫情期间,大家都有很多思考,有人认为当前是最恐慌其实也是最有机会的时刻,提出公司给予停薪留职政策出去创业,经研究,公司给予政策通道,并给予一定经济支持。

二是直面市场竞争和人才挖角。由于公司这些年经营发展的经验价值,大量干部面临高薪高职挖角,有人“朝秦暮楚”客观存在,最终损失的还在公司,不如站在员工角度上支持他们成长进步,如果事业不顺可以倦鸟归巢,聚是一团火散是满天星。

三是支持各单位自主经营、化解压力、担升效率。近年来公司施行市场化改革,化小经营单元,成本自担、自主经营。总部各部门、分公司内部各单位的薪酬总量都是固变分离计算提取。在此形势下,各单位也希望有适合的政策来疏导部分成本压力,提质增效,扬弃向前。

市场行为与承担“保就业”责任之争

对于华夏保险的这次变相裁员事件,业内看到不同信息。有认为企业有根据自身情况来自主决策的声音;也有人认为,有能力的企业应该承担责任,特别是,华夏保险是世界500强企业。

一派的人认为,保险公司难过的日子才刚开始,华夏保险敢于采取市场化的行为,更好控制成本。而且,这次也仅是“鼓励”干部创业,并非“强制”淘汰,措施比较温和。

近年来,华夏保险在员工安排、人才管理上动作频现,在保险业中显得很活跃。

几年前,其推出员工带薪春假(春节前后9天)、带薪暑假(8月份9天)的休假福利,相关文件被传出。华夏保险还因此被不少同业公司人员称为“别人家的公司”。

近年来,金融业中的银行业和证券业都陆续有减员降薪消息,保险业这方面消息并不多,而华夏保险则是率先曝出裁员的一家。2019年1月份,华夏保险印发《关于减编减员控制薪酬的通知》,称将减员5%或减少薪资成本5%,相关通知流出。对于这次裁员降薪,华夏保险总裁赵子良表示,要向任正非学习“放弃平庸员工”。(详见券商中国报道《保险业也裁员降薪!这家险企要一个月内裁员500人,公司总裁最新回应来了》)

当时,也有保险业人士对券商中国记者分析,华夏保险减员、控制薪酬的决定,可能并非基于目前的业绩作出,而是“未雨绸缪”。或许是预期2019年等未来几年经营状况前景不好,减员或减少薪酬成本以后,总体成本减少,而且这个减少属于刚性的成本减少。同时,华夏保险这次减员是在后线人员中进行,意味着前线人员不受影响,策略不变,前线业务规模不会受到影响。

今年以来,华夏保险在人才管理上也有动作。在疫情前的1月14日,华夏保险总公司召开部分部门功能处管理岗位公开竞聘会议。参加竞聘的员工平均年龄32岁,最小年龄26岁,毕业于北京大学、中国人民大学、南开大学等多所知名学府,其中7人通过公司英才计划引进。

华夏保险在旗下微信号上发文称,随着大量高素质年轻员工的进入,公司将持续强化年轻化、科技化、名企化的干部配置及人才选拔标准,大胆提拔业绩优秀的年轻干部。成长进步没有“休止符”。所有干部及员工要心中有信念、脚下有行动,强化危机意识和绩效文化,以坚实的信仰和火热的实践,找到自身的“存在感”和“价值感”。

不过,也另一派的人认为,如今环境并非创业的好时机,华夏鼓励干部创业,特别是45岁以上的干部创业,带有一定的年龄倾向性,虽然写的是“鼓励”,但考虑到正式通知也不宜直接写强制,实际操作中可以商量面谈等,这是变相的裁员;另外,华夏保险不是事业单位,“停薪留职”如何保障落实也是个问号,“倦鸟归巢”就更像说辞。对这种操作,不应鼓励。何况,疫情影响当前,有能力的企业应该响应“稳就业”“保就业”。

目前,大型保险企业多在贯彻落实中央“六稳”“六保”决策部署,推进招聘,打出助力就业“组合拳”。

例如,4月15日,中国平安“国聘行动”专场上线,面向全社会求职者开放约2万个岗位需求,成为“国聘行动”中招聘人数最多的企业,切实履行稳就业、惠民生等社会责任。

从2月下旬起,中国人寿集团旗下各公司等陆续释放4000余个校园招聘名额,岗位遍及全国,涵盖管培生、销售管理、服务管理、精算、投研、科技研发、法律风险等。

今年3月至6月期间,中国人保财险将有序组织春季招聘工作,开展“专才计划”、“基石计划”等一系列招聘项目,已开放总部和分公司700多个招聘岗位、3000多个招聘职位。

2月22日,泰康保险集团全面启动湖北地区“抗疫白衣天使”子女专项招聘计划,集团总部及5家子公司为湖北地区提供479个工作岗位,岗位涉及保险管理、信息技术、医疗管理、养老社区管理等,所有参与抗疫的医务工作者子女在同等条件下优先录取。泰康还表示,将为驰援湖北的全国医护人员子女,提供今年应届毕业生全国就业岗位。

“华夏是一匹黑马,黑马的路子很野”

除了就上述事件本身的讨论外,还有业内人士看到了华夏内部管理控制的不到位,乃至 “公司文化混乱”。

这已并非该公司首次出现内部信息外漏,单在员工管理安排上,这家公司近年就出现了上述带薪休假、减员的公开事件。

此次广泛传播的“鼓励干部创业”通知,印有水印,显示四川分公司办公室的人员,并直接显示姓名、日期2020年4月20日。有保险业人士向券商中国记者表示,这应该是这位员工用手机截图时留下来的水印,现在不少办公软件都有此“截图印水印”功能,只要截图就会显示出是谁截的,为的就是防止内部信息外传,也便于追责。他分析,截图人冒着很大的风险,尽管只是传给了关系密切的人,但最终传播这么广泛,估计也要被处分或被离职了,他可能感觉比较冤。

华夏保险的内部文件外传也不仅限于员工管理类,也涉及业务领域。

券商中国记者了解到,今年初,有华夏保险代理人在高端客户微信群中,传播华夏保险总裁赵子良对华夏久盈资管公司的“嘉奖令”截图,宣传华夏久盈2019年投资业绩——主动管理资产综合投资收益率达到10.27%,领先主流保险机构。还在最后称“结论就是多买年金,多卖年金”。

“嘉奖令说起来是一个内部文件,但是很巧的是内部文件让它的业务员拿到了,业务员就拿着出去宣传产品。”有保险公司人士称,这在他看来,或许有故意为之的成分。

他表示,保险公司负债端做业务销售时,一般是很忌讳宣传投资端业绩的,否则很容易形成销售误导。更何况,仅在保险投资端的收益率指标包括净投资收益率、总投资收益率、综合投资收益率等,一般人也分不清楚。

在他看来,这种擦边球、灰色地带的操作,做好了会变成业务润滑剂,做不好,会引发风险。他表示,“华夏是一匹黑马,黑马的路子很野。”

华夏保险成立于2006年12月,注册资本金153亿元,总资产5000多亿元。总部设在北京,目前设有24家直属分公司,分支机构合计673家(含筹)。2019年,华夏保险还入围《财富》世界500强,位列第442位。同一年入围这一榜单的国内保险企业,还有中国平安、中国人寿、中国人保、中国太保、中国太平、泰康保险集团,都是成立时间20年以上的老牌险企。

2019年,华夏保险的原保费收入1830亿,同比增长15.5%,排名第四;总保费2680亿,同比增长16.2%,市场排名第三。华夏保险旗下微信号曾发布信息,2019年12月13日,华夏保险当年新单期交保费突破500亿元,迈入市场前三,价值转型成效显著。

不过,尽管近年保费保持较高增长,但华夏保险的盈利稳定性不佳。依据四个季度偿付能力报告初步计算,其2019年全年净利润约7.17亿,相较2018年的28.8亿元,大幅下降。

这与行业整体去年迎来盈利大年形成反差。根据监管向行业通报的数据,2019年,寿险行业整体盈利接近2400亿元,同比增长超过40%。背后有受权益投资收益大增以及手续费税前抵扣新政利好影响的因素。

姓 名:
邮箱
留 言: